Black Widow Mini Amp (Hilfe benötigt!!!)

  • Hey, ich bin in Sachen DIY ein absoluter Neuling , aber nun wollte ich mal anfangen und einen kleinen Mini Amp bauen.
    Ich hab den Little Gem als Grundlage genommen, dazu habe ich den Obsidian T, den Screaming Bird/Tree und den Mole/Hog's Foot (Old Version) Parallel geschalten.
    So dürfte ich eigentlich keine Probleme mit der Spannung von 9V bekommen, oder?
    Da ich leider kein MultiSim besitze und ich eh nicht wirklich weiß wie ich damit umgehen soll kann ich die Schaltung vorher nicht testen.
    Könnte mir jemand von euch da irgendwie behilflich sein, denn ich habe keine Lust jetzt alles aufzubauen und dann funktioniert nichts.

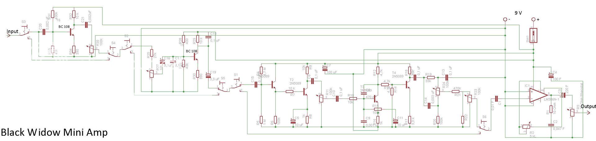
    Hier ist der fertige Schaltplan:

    [Blockierte Grafik: http://i360.photobucket.com/albums/oo46/Anti_Mensch/BlackWidow.jpg]

  • ich würd dir Empfehlen alles extra zu bauen und die Teile nachher einfach zu verbinden.

    - Der erste Effekt hat Dauerstrom und die anderen geschalten?
    - Beim 2ten Effekt liegt sofort am Signaleingang Masse an, außerdem hast du dich dort beim Ausgang vertan, dieser liegt auch auf Masse und nicht dort wo er eigentlich sein soll.
    - C1 von der Endstufe soll direckt am IC liegen, die Leitung was von unten kommt muß vor C1 anschlossen werden.

    - Generell ist es schlecht die Ausgänge der jeweiligen Effekte immer in der Signalleitung zu lassen. Auch wenn am Eingang kein Signal anliegt kann am Ausgang was rauskommen. Irgendwelche Störungen und vorallem Rauschen, es kann auch den Sound beeinflussen.
    Deshalb ist es besser nicht die Eingänge wegzuschalten, sondern die Ausgänge zu schalten. Kann zwar in manchen fällen auch den Sound beeinflusssen, ist aber nicht so schlimm wie wenn der Ausgang drann hängt.

  • Hallo,

    den Kurzschluß direkt am Eingang der Schaltung finde ich sehr sinnvoll - und rücksichtsvoll für eine eh lärmgestreßte Umwelt...;D

    Gruß, Bernd

    Jaichweiß (Andy Pipkin)

  • Oha :o
    Das ist wirklich ein peinlicher Fehler.
    Aber jetzt weiß ich auch wieso ich hier mal nachgefragt habe :p
    Wenn noch jemand n Fehler sieht, dann sagt bitte bescheid ;D

Jetzt mitmachen!

Sie haben noch kein Benutzerkonto auf unserer Seite? Registrieren Sie sich kostenlos und nehmen Sie an unserer Community teil!